上一篇Blender教學:比例編輯模式 (Proportional Editing Mode)已經學到如何同時操縱多個點、線、面,你可能會問我哪裡有同時操作?其實是有的!Blender教學:比例編輯模式2 (Proportional Editing Mode)。
若Proportional Editing為Disable時操作點、線、面,該點、線、面與其最近鄰居(少)有反應,然而為Enable時,該點、線、面與其附近鄰居(多)有反應!
好吧~如果說服不了你,這時候我們要使用一個多重選擇鍵Shift,選取第一個點/線/面之後,按住Shift即可再選取第二個點/線/面。
首先複習一下:新增一顆球Add->Mesh->Plane,快捷鍵S使之放大,來到Edit Mode,此時選取平面後按快捷鍵W,出現Specials選單點擊Subdivide。

多重選擇點



多重選擇線



多重選擇面



我們會想既然可以多重選擇點/線/面,那是否可以多重混合選擇點/線/面?答案是可以的!同樣可以多重選擇鍵Shift點選三個圖示。

不過其實多重選擇點就可以有多重選擇線和面的效果,分別多重選擇1點、2點、4點。

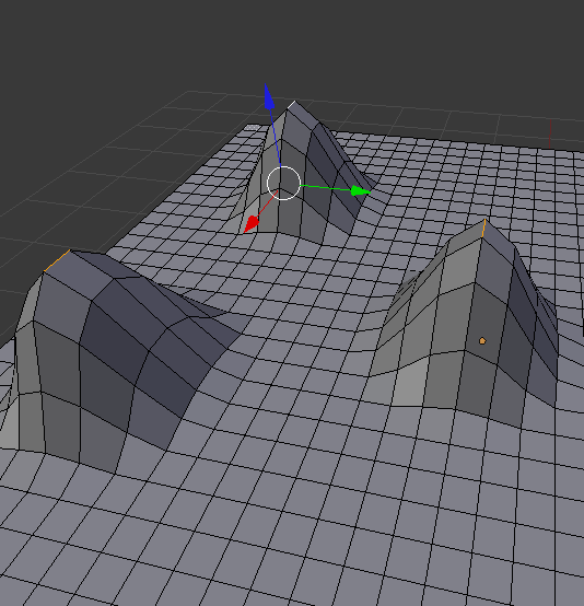
之前我們都在造山,這次我們來打洞吧XD~

若Proportional Editing為Disable的話,效果會令人咋舌:P

參考:陳鍾誠的網站 – Blender 動畫設計。
Comments on: "[Blender] 比例編輯模式2 (Proportional Editing Mode)" (1)
[…] 來嚕~請參考:比例編輯模式2 (Proportional Editing Mode)。 […]
讚讚