我們已經從Blender教學:杯子與桌面和拉伸法 (Extrude),學到如何操作單一點、線、面,但是我們會想這些操作還不夠方便操作整個model,這時候我們會想同時操縱多個點、線、面,能怎麼做呢?Blender教學:比例編輯模式 (Proportional Editing Mode)。
比例編輯模式顧名思義是以編輯模式為基礎,若操作過程中找不到相對應的功能,記得注意一下模式是否在Edit Mode,可以使用快捷鍵Tab來與Object Mode做切換。
首先新增一顆球Add->Mesh->Sphere,來到Edit Mode,快捷鍵A可全選與全不選做切換。

此時我們這篇的主角現身:比例編輯模式 (Proportional Editing Mode),對照上下圖會找到裡外圓圈的圖示,此時有快捷鍵O可以做開啟與關閉切換。

其實Proportional Editing有三個效果,我們分別來試驗Disable、Enable、Connected的效果,並在編輯畫面與相機影像中顯示,未來我們多會前兩者做切換。

Disable


Enable


Connected


如果只是讓球變形好像沒什麼趣味,那我們來做高低起伏的地形吧!
接著新增一顆球Add->Mesh->Plane,快捷鍵S使之放大,來到Edit Mode。這個平面只有一個面,無法在面的內部操作點,此時選取平面後按快捷鍵W,出現Specials選單點擊Subdivide。
整個視窗左方介面出現Subdivide,我們來決定Number of Cuts。

設定Number of Cuts為1,表示平面長和寬正中間各切1刀。

設定Number of Cuts為32,表示平面長和寬各切32刀。為了讓創造的地形更加圓滑,數量可以設定高些。

我們分別來試驗Disable、Enable、Connected的效果。
按F12相機成像如下:

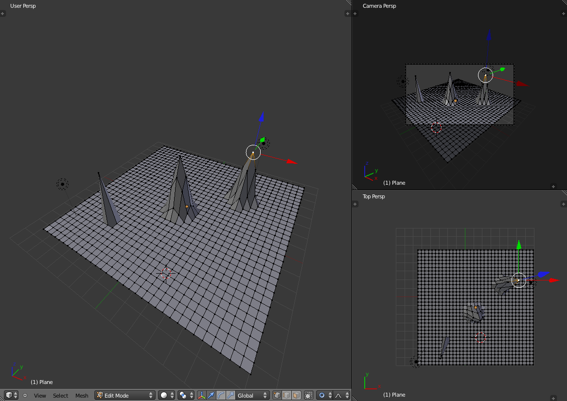
再來我們切換到Enable,裡外圓圈圖示右方有線段圖示,這兒有七種比例編輯效果:Random、Constant、Linear、Sharp、Root、Sphere、Smooth,我們以row major分別往z軸 (藍色)拉出山脈。
按F12相機成像如下:

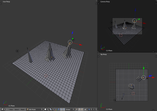
設定Shading為Smooth後:

山脈成像還是稍嫌粗糙,還記得螺絲起子圖示Object Modifiers嗎?Add Modifier->Subdivision Surface,設定View(編輯畫面)和Rend(相機成像)到理想的數值,依序來顯示Shading為Flat而Rend為123的相機成像。
Rend為1:

Rend為2:

Rend為3:

最後加上Shading為Smooth的結果:

比例編輯模式當然不只是這樣子的功能,開頭不是說了可以同時操縱多個點、線、面嗎?靜待我們下回分曉:)
來嚕~請參考:比例編輯模式2 (Proportional Editing Mode)。
參考:陳鍾誠的網站 – Blender 動畫設計。



Comments on: "[Blender] 比例編輯模式 (Proportional Editing Mode)" (1)
[…] 上一篇Blender教學:比例編輯模式 (Proportional Editing Mode)已經學到如何同時操縱多個點、線、面,你可能會問我哪裡有同時操作?其實是有的!Blender教學:比例編輯模式2 (Proportional Editing Mode)。若Proportional Editing為Disable時操作點、線、面,該點、線、面與其最近鄰居(少)有反應,然而為Enable時,該點、線、面與其附近鄰居(多)有反應! […]
讚讚