過去五年做接案模式的工作,我只會使用非常簡單的Git來版本控制,偶爾才會有同事或夥伴協同合作開發。如今我踏入開發自有產品的環境,必須跟另外兩位前輩工程師合作,此時Git操作就變得更加重要!如何在同一個專案上增修,同一時間不會影響到彼此的任務,做得好就是一門藝術!
Git版本控制有非常多好用的功能,端視專案需求來使用,所以沒有一定的規則!若是同時有多人開發,2010年有個可以當作公版的Git Flow可遵循。現在我參與自有產品開發,大致上就是以上圖的模式來操作。
先來看一下獨自開發時的Git Graph,我使用Source Tree來查看每個版本的差異。可以看出來左邊那條線非常筆直,根本不需要有分支 (Branch),儘管Git高人都說「Branch可以開很大不用錢!」我卻沒有感受到Branch帶來的好處XD~
這是垃圾管家當時開發的Git紀錄。
如今加入港商新創公司,專案已開發10個多月,我很快就上手如何開Branch,我們三人一起做Feature修Bug,每個Issue都會開個Branch,接著各司其職將問題給解掉!完成後去Create Merge Request,請在香港的資深同事來合併Branch。
現在Source Tree變得好多采多姿!可以見到每一條不一樣顏色的線,就是一個Branch,最後通通都被合併到Develop Branch。
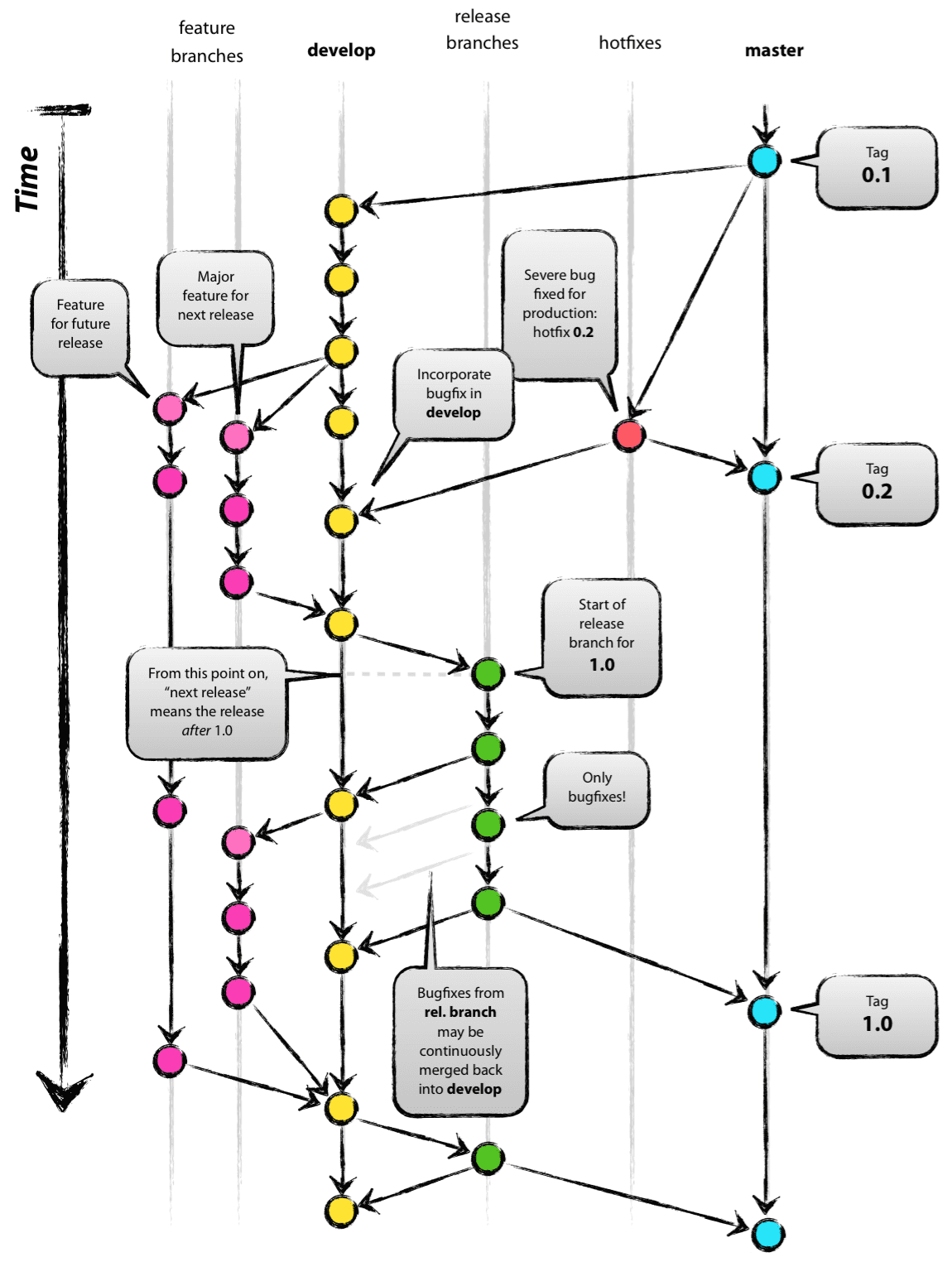
若還不知道要怎麼開Branch,可以參考2010年公版的方式如圖:
基本上會有這幾個Branch:
- master
- develop
- hotfix
- release
- feature
我們會有Master和Develop兩大分支,其他會是小任務如修bug,最後釋出上架的版本,會是在Release上。
我目前是Command Line和Source Tree一起使用,團隊分配工作給彼此,是在GitLab上開Jira,每個任務會有詳細的說明與進度,夥伴各自去領想要解決的Issue,可能是做Feature或是修Bug。
Source Tree好用之處其實就是視覺化!有顏色明顯標示哪些code有異動,甚至同一個檔案在不同時期增修都能往前回溯,於是可以找出埋「技術債」的罪魁禍首XD~
參考:Git Flow 是什麼?為什麼需要這種東西?、A successful Git branching model。




Comments on: "[圖解] Git Flow" (2)
[…] 參考:圖解 Git Flow […]
讚讚
[…] 參考:[圖解] Git Flow […]
讚讚