先前已經了解過視圖的生命週期 (View Life Cycle),現在來研究高一層級的應用程式的生命週期 (App Life Cycle)。開發超過六年(從2012年開始)iOS App的我,儘管已爐火純青可以隨意開發一款iOS App,然而再習以為常的開發過程,一定還存在些我不太熟悉的細節!套句郭台銘的霸氣台詞「魔鬼藏在細節中!」所以若能透過圖解的方式來更理解兩個生命週期,想必能研發出品質更好的iOS App。
我搜集了好幾張類似的圖,基本上大同小異,都可以參考喔~閒背景太黑,那就「開燈」吧XD~
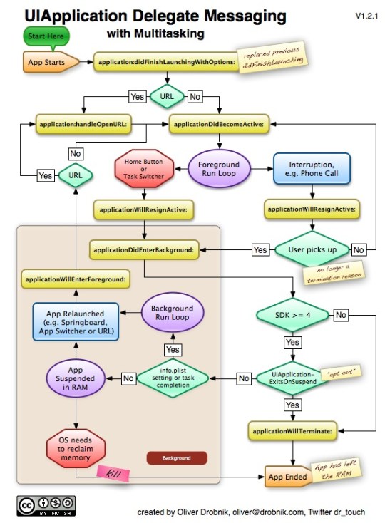
application開頭的method可以在AppDelegate.m中找到,搭配2D圖示更能清楚知道「前因後果」!
其實Apple官方也有提供圖示說明~
App創立之初到前景
App因外在事件到背景
要是開發的時候有點忘記觸發時機點,就來回顧這一篇的圖解應用程式的生命週期吧~
參考:App Programming Guide for iOS – The App Life Cycle、The iOS Application Lifecycle、Swift:重要的 IOS ViewController Life Cycle (生命週期)、Quora – What is the app lifecycle in iOS?。





隨意留個言吧:)~