Blender除了可以從無到有建造模型之外,還可以進一步製作動畫呢!這篇我想要以下面六張圖來製作100影格的動畫,順序從左到右、上到下,以一個Cube模型來移動、縮放、旋轉、變色,Blender教學:製作動畫。

先來看一下我所製作近5秒(我以24 fps繪製動畫,100/24=4.16)的動畫,來體驗親自作動畫所帶來的成就感:P
是不是很有趣呢?
首先當然是開啟Blender這個軟體,將視角切換到Camera,可以直接按鍵盤右方數字0,如此一來我們就能清楚知道模型在攝影機前的狀態,避免到時候超出畫面。

編輯畫面中Camera視角所見Cube的樣子:

按F12鍵繪圖成像結果:

為了更清楚知道Cube的位置變化,我們在其底部增加Plane模型。
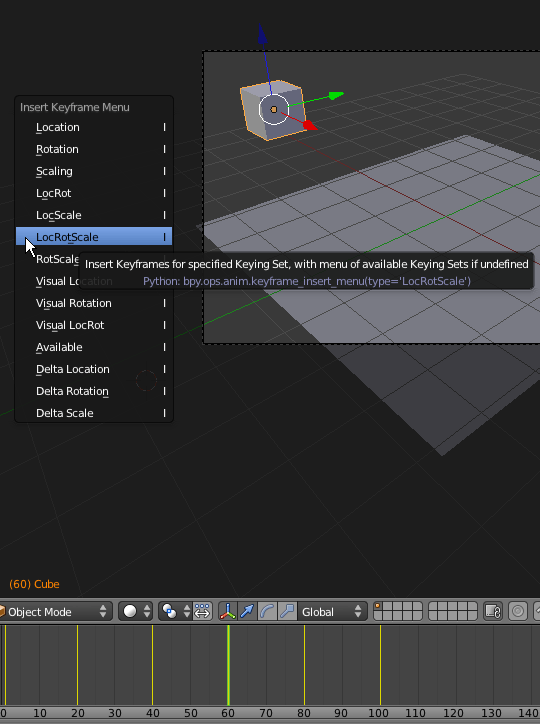
按快捷鍵I之後出現Insert Keyframe Menu,可依照需求指定keyframe的關鍵集功能,在這裡我都選用LocRotScale,看名稱可推知是位移、旋轉和縮放。

我以每隔20影格變化一次Cube,上圖黃線表示已設定的影格,分別是1、20、40、60、80、100,綠線表示目前停留在60,按下快捷鍵I出現Insert Keyframe Menu,表示要設定60這個影格,於是我總共設定了6個影格。
接下來設定Cube的顏色,Material->Diffuse設定顏色,在顏色欄上按右鍵出現Diffuse Color選單,Insert Keyframes將顏色設定到keyframe。

接著準備繪製動畫,Camera->Dimensions設定Resolution、Frame Rate,一般而言設定24 fps就能讓人眼覺得是順暢的連續影像,像是海賊王或火影忍者等這種動畫只要5 fps就足夠了。Camera->Output設定檔案輸出路徑、檔案格式,可以輸出成100張影像檔(JPG、PNG等)或是一個影片檔(AVI、MPEG等)。

下圖是我輸出100張JPG影像的圖牆,算圖一張平均1秒多,場景複雜度和畫面解析度會有很大的影響。當然我也有輸出成影片檔,放在文章的上方,現在Youtube非常方便,可以將自己的作品放到網路上供人欣賞,只要你會像Blender這樣子的動畫製作軟體,就有機會創作出讓人耳目一心的動畫,當然這需要相當大的熱誠,輔以足夠的技術和有料的劇情,相信我們都可以是導演:)
動手作過這樣子動畫的你,會發現明明我們只設定6個影格,Blender居然會產生100種不同的影像,這實在太神奇了!Blender會幫我們內插算出兩影格之間應該要呈現的樣子,使得我們不必每個影格都去「微調」,省去不少時間呢!所以動手來作吧:)
參考:陳鍾誠的網站 – Blender 動畫設計。

隨意留個言吧:)~