因為這個社會事件關注度非常大,使得全台灣傳統與網路媒體都大篇幅報導,我特別記錄下來作為學習的課題。🙂
如往常一樣下班看 Youtube 影片學習與娛樂,重刷首頁後出現一部封面為帥氣年輕人的影片,那時我看一小時有超過十萬人點閱,於是我好奇看完這部令人血脈噴張的宣戰。
事實上我對「眾量級」頻道(總共 807 部影片,累計 8.7 億觀看數)很陌生,僅知道它是百萬等級的 Youtuber。一開始我還以為片中主角是受人委託,後來才意識到他就是苦主本人 Andy。他跟之前「秘月期 POPO」頻道主家寧是男女朋友關係,後來分家後經營「Andy 老師」頻道。
沒想到分手內幕是如此人神共憤,影片上架三天後,累計觀看人數破 900 萬,底下留言超過 7 萬,超級感謝粗估上千筆,頻道訂閱數從 20 多萬成長到破 200 萬。畢竟十年感情與事業被奪走,任誰都會非常難過和憤怒。網友笑說「愛上家寧,財產歸零」。
3/11 是我第一次知道 Andy 這號人物,隔天全台灣的人都認識他了,他佔盡所有媒體版面。也許多數人都有類似經驗而感同身受,無論同行還是觀眾多以留言甚至贊助來支持他。我可是頭一次看到這麼數目多且金額大的贊助列表。🤗
由於資料量龐大,我使用 NotebookLM 工具整理重點,可以將網頁、Youtube 影片等媒體來源搜集起來分析與總結,然後我可以提問我想知道的議題。
眾量級事件時間軸
Andy 在影片提供事件的時間軸,清楚呈現十年以來重大事件。


.
Andy 宣戰-分手後一無所有


Andy老師主要提出的議題可以整理如下:
- YouTube頻道所有權爭議:Andy表示,「眾量級CROWD」YouTube頻道是他於2016年9月18日親自註冊。然而,他後來才知道頻道不屬於他的。
- 財務管理不透明及薪資過低:
- Andy提到,自2017年11月之前,他將銀行帳本及個人印鑑交給了家寧的母親曾淑惠(以下簡稱張媽媽)來協助處理與廠商之間的經營合作,也就是幫忙跑銀行。
- 之後,為了處理業配收入變多後的稅務問題,於2018年8月14號開立了群海娛樂股份有限公司,並將最大的信任全部交給了張媽媽。張媽媽提議擔任公司的負責人兼會計。
- 然而,Andy聲稱這十年來他只領取固定的月薪和獎金,沒有任何共同經營或分紅等約定。從2018年前七個月每月只領三萬元,到7月至2024年10月每月只領五萬五千元。相較之下,如同樣訂閱數的Joeman所說,一年可能賺一千萬起跳,Andy相當於每年只從公司盈利中獲得極低的比例。
- 他一直無法查看公司的帳目,多次委託家寧向張媽媽詢問也沒有結果。
- 分手之後,Andy發現自己無法登入「眾量級CROWD」及「眾量級CROWDxFUN生活」兩個YouTube頻道,以及擁有數十萬粉絲的Instagram和Tiktok。
- 股權分配不合理:Andy表示,他在21歲時對經營公司完全沒有概念,當時簽署了一份公司股份分配合約,後來才知道股權分配是張媽媽佔50%,張家寧佔25%,他王崇睿佔25%,張爸爸張國龍擔任公司監察人。他認為理論上頻道是他和女朋友共同創立的,股權應該是他和女朋友一人一半。
- 失去YouTube頻道及社群媒體帳號控制權:在2024年11月,Andy發現自己再也登不進「眾量級CROWD」及「眾量級CROWDxFUN生活」兩個YouTube頻道,以及有數十萬粉絲的Instagram和Tiktok,十年心血化為烏有。
- 被排除於公司董事會:2024年11月13日,Andy十年來第一次開股東會,張媽媽卻告知他因為已分手,對公司沒有貢獻了,所以和張家寧共同決議將他移除董事職位,並要求他簽署股權轉讓書。公司最初是三董一監,後來變成一董一監,取消了他的董事職位,這在股權未達三分之一的情況下是可以做到的。
- 股東身分遭質疑:Andy委託林哲健律師發出存證信函,要求提供群海娛樂股份有限公司的帳冊。得到的答覆是張媽媽聲稱她是借用王崇睿的名義,由王崇睿幫她掛名為公司的股東登記5000股,王崇睿沒有出資分文,公司資本額等由她出資,要求歸還股權登記書。這被稱為借名登記。
- 勞務關係認定爭議:張媽媽認為YouTube頻道提供Andy勞務薪資與獎金,沒有任何共同經營或分紅等約定,因此Andy只是個提供勞務的打工仔或派遣工,不是股東也不是勞工。
- 被指控恐嚇:Andy發函要求結清雙方財務關係,卻被張媽媽認為是恐嚇取財。張媽媽也警告Andy,如果洩漏公司機密或財務狀況可能會被提告。
總而言之,Andy老師認為他遭到女友及其家人精心設計,被剝奪了共同創立的YouTube頻道及公司的權益,質疑財務不透明,並面臨股東身分和勞務關係的爭議。
—
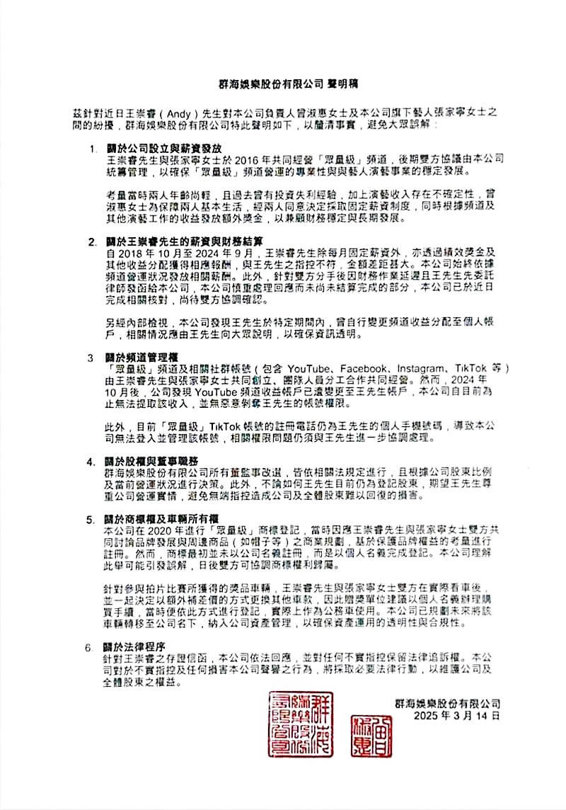
3/14 群海娛樂終於有回應,但這張聲明稿是以圖片發佈,內容與畫質算是同等糟糕。😗
群海娛樂股份有限公司 聲明稿

.
針對近日王崇睿(Andy)先生對本公司負責人曾淑惠女士及本公司旗下藝人張家寧女士之間的相關爭議,群海娛樂股份有限公司特此聲明,以釐清事實,避免大眾誤解。
1. 關於公司設立與薪資發放
王崇睿先生與張家寧女士於 2016 年共同經營「眾量級」頻道,後來雙方協議將頻道管理權交由本公司統籌,以確保「眾量級」頻道的專業經營及藝人演藝事業的穩定發展。
考量兩人當時年紀尚輕,且曾有投資失利經驗,加上演藝收入存在不確定性,為確保兩人的基本生活,在雙方同意下,曾淑惠女士決定採取固定薪資制度,並依據頻道及其他演藝工作的收益額外發放獎金,以兼顧財務穩定與長期發展。
2. 關於王崇睿先生的薪資與財務結算
自 2018 年 10 月至 2024 年 9 月,王崇睿先生除了每月固定薪資外,還透過績效獎金及其他收益分配獲得相應報酬。因此,其所提出的指控與實際發放情況不符,金額差距甚大。本公司始終根據頻道營運狀況發放薪酬。
此外,雙方分手後,由於財務作業的延遲以及王先生委託律師發函,本公司一直積極處理相關事宜,並已於近日完成財務核對,尚待雙方協調確認。
內部檢視發現,王先生曾於特定期間內自行變更頻道收益分配至個人帳戶,此部分應由王先生向大眾說明,以確保資訊透明。
3. 關於頻道管理權
「眾量級」頻道及相關社群帳號(包含 YouTube、Facebook、Instagram、TikTok 等)由王崇睿先生與張家寧女士共同創立,並由團隊人員分工經營。然而,自 2024 年 10 月起,本公司發現 YouTube 頻道的收益帳戶已遭變更至王先生個人帳戶,導致公司至今無法提取該收入。本公司並無惡意奪取王先生的帳戶權限。
目前,「眾量級」TikTok 帳號的註冊電話仍為王先生的個人手機號碼,導致本公司無法登入及管理該帳號,相關權限問題仍須與王先生進一步協調處理。
4. 關於股權與董事職務
群海娛樂股份有限公司所有董監事改選均依據法規程序進行,並根據公司股東比例及當前營運狀況進行決策。
無論如何,王先生目前仍為登記股東,本公司期望王先生尊重公司營運實況,避免無端指控,以免對公司及全體股東造成無法挽回的損害。
5. 關於商標權與車輛所有權
本公司於 2020 年申請「眾量級」商標註冊,當時王崇睿先生與張家寧女士共同參與品牌發展與周邊商品(如帽子等)的商業規劃,基於保護品牌權益的考量進行註冊。最初,商標並非以公司名義登記,而是由個人完成。本公司理解此舉可能引發誤解,日後雙方可協調商標權屬問題。
針對參與拍片比賽所獲得的獎品車輛,王先生與張家寧女士在實際挑選車輛後,共同決定額外補差價更換其他車款。基於贈獎單位建議,當時以個人名義辦理購買手續,實際上該車輛作為公務車使用。本公司已規劃未來將該車輛轉移至公司名下,納入公司資產管理,以確保資產運用的透明性與合規性。
6. 關於法律程序
針對王崇睿先生的存證信函,本公司依法回應,並對任何不實指控保留法律追訴權。
本公司對於任何損害公司聲譽的不實指控,將採取必要法律行動,以維護公司及全體股東的權益。
群海娛樂股份有限公司
2025 年 3 月 14 日
Andy 直球對決張家人聲明
Andy老師在影片中針對群海公司(張媽媽)的回應提出了以下幾個主要的質疑和議題重點:
- 關於設立公司與股權發放:
- Andy老師質疑,既然張媽媽在回應中承認「眾量級」頻道是由他與張家寧共同經營,為何當初設立公司時,股權登記是張媽媽佔50%,而非他和張家寧各佔50%?最終他的股權僅佔25%。
- 他對於被張媽媽說成只是「掛名登記為股東的員工」表示不滿。
- 針對張媽媽聲稱為了保障他和張家寧的基本生活而採取固定薪資與額外獎金的決定,Andy老師反問,為何在保障兩人生活的前提下,公司股權不是他和張家寧各佔50%。
- 關於薪資與財務結算:
- Andy老師強調,從107年8月至113年,群海公司的營業額與YouTube盈利加總預估超過一億元。
- 相較之下,他從107年12月到113年10月,經逐筆確認後的總收入為695萬元,與張媽媽提到的金額差距甚大。
- 他要求張媽媽公開其計算和分配報酬的方式。
- 這與我們之前的討論中提到的財務管理不透明及薪資過低的議題相符,Andy老師一直無法查看公司帳目,且認為自己的薪資與公司營收不成比例。
- 關於頻道管理權:
- Andy老師指出,在2024年10月後,公司發現YouTube頻道收益帳戶已變更為王先生的帳戶,導致公司無法提取該收入。
- 他解釋說,去年YouTube官方因頻道影片活躍度過低而暫停廣告盈利,他只是想恢復盈利,需要透過Google Adsense官方寄來的職本認證碼並輸入到Google後台才能辦到。
- 他承認當時填寫的地址是自己家裡,並在10月25日告知張家寧此事,強調無任何其他用意,並表示「眾量級頻道永遠屬於我和妳的,請您不要擔心」。
- 然而,在這條訊息發送後,他就無法再登入「眾量級」的帳號。
- 他還提到,在頻道被拔掉權限之前,盈利都是進入張媽媽與張爸爸的個人外幣帳戶,而非他個人的帳戶。
- 關於股權與董事職務:
- Andy老師表示,群凱娛樂股份有限公司的董監事改選是根據相關法規進行,但他僅持有25%的股權。
- 他質疑張媽媽以「公司股東比例及當前營運狀況」為由將他踢出董事職位的決策依據。
- 他認為,既然張媽媽仍稱他為「登記股東」,為何不讓他查帳,甚至說他查帳就是恐嚇。
- 這呼應了先前整理的被排除於公司董事會和股東身分遭質疑的議題。
- 關於商標權及車輛使用權:
- Andy老師質疑為何在他發現「眾量級」商標以張媽媽個人名義註冊後,張媽媽才聲明要歸還,並詢問商標權利現在應歸屬誰。
- 他再次詢問當初張媽媽將商標登記在熟會名下的理由,認為對方仍未解釋清楚。
- 他提到車子目前登記在張媽媽名下,但質疑為何當初政單位建議以個人名義辦理購買手續,且這輛車是他和張家寧得獎的,最後卻變成公務車。
- 這與先前討論的商標權爭議和比賽獎品汽車所有權不明的議題相關。
總體而言,Andy老師在這次的回應中,針對張媽媽的聲明逐點進行反駁和提問,核心爭議仍然圍繞在公司股權、財務分配、頻道控制權以及商標和資產的所有權等方面。他希望張媽媽能夠提供更清晰的證據和解釋,以釐清彼此之間的財務關係和權益歸屬。
二次覺醒 200 萬訂閱
網友開直播追訂閱數。原本以為 20 萬到 100 萬就已足夠,然而眾多網友期待要破 200 萬,甚至要超越原本眾量級頻道。就在 3/15 清晨三點死亡交叉。






破兩百萬訂閱後,WiKi 已更新排行。

觀眾和同行贊助
影片底下有好多紅底白字,越偏紅色數值越高,看來大家多給予極大祝福與支持。
有熱心網友製作網頁統計,至今總金額已超過 700 萬台幣,超越 Andy 十年來從公司領到的薪酬 695 萬。😎











回顧篇
我們可以回顧這十年來,Andy 和 +0 在影片中的互動,從結論來看,就一點也不意外了。






番外篇
這裡集結網友創意製作的圖片。
















他人經驗借鏡
在 Threads 上看到有些人發表感言,表示自己也曾遭到類似的對待,面臨事業重新開始,甚至要背債償還。😳
這讓我想起十多年前東京著衣創辦人周品均的故事,我曾寫過閱讀完她的書-周品均的創新態度與思維之心得,2019 年是我轉換工作之際,佩服她從低潮走出來的經歷。
接著是我搜集她在粉絲頁-周小葳的勇敢生活對於眾量級事件所分享的想法,然後透過 NotebookLM 工具整理重點。

.
周品均(葳老闆)對於眾量級 Andy 的事件抱持著高度的同情與感同身受,因為這段經歷與她創立東京著衣後最終失去公司所有權的遭遇極為相似。她認為 Andy 的情況讓她立刻想起自己的 #東京著衣 事件,並強調這並非個案,而是許多創業者可能會遇到的問題。
周品均從多個角度分析了她與 Andy 事件的相似之處與不同之處:
- 共同點:創辦人卻一無所有:她指出兩人都是品牌的創辦人與靈魂人物,投入了十年的心血,最終卻一無所有。她用「這種痛 我最懂!!😭🩸」來表達她對 Andy 處境的深刻理解。
- 共同點:長年低薪與對未來的錯誤期待:兩人都是長期領著低於貢獻的薪水,並抱持著未來可以從公司獲利的期望,結果卻落空。周品均提到自己當年也是在自己創辦的東京著衣領著比營運長還低的年薪,且未分到每年上億的盈餘。她解釋這種心態是基於「錢還在公司裡 遲早是自己的」、「以後要用再拿出來就好」的錯誤認知。
- 共同點:品牌成功卻由對方家族受益:周品均提到東京著衣的成功讓對方的整個家族都受益,甚至連對方父親也支薪,而她自己的家人並沒有這樣做,導致她在爭奪股權時孤軍奮戰,她認為 Andy 的情況可能也是如此。
- 共同點:公司失去靈魂後衰落:她觀察到,如同 20 億市值的東京著衣在她離開後斷崖式殞落,227 萬訂閱的眾量級 CROWD 也直接停更,暗示創辦人的重要性。
然而,周品均也指出了她與 Andy 情況的不同之處,並認為 她在股權登記方面比 Andy 更不利:
- 股權登記差異:周品均表示自己連股東都不是,所有股權都在對方家族名下。她認為,如果 Andy 真的有 25% 的股權,他應該還能以股東身分爭取權益。
- 婚姻狀況差異:她當時已婚,若打夫妻財產分配,她只能分到對方持股(僅 11%,其餘在其家人名下)的一半,也就是 5.5%,這對她非常不利。Andy 則未婚,可能在財產分配上有所不同。
周品均透過自己的慘痛經驗,提醒所有中小企業老闆和店面老闆,一開始就要談清楚、簽清楚股權、法人、退場機制等重要事項,以保護自己,避免努力成果最後變成別人的。她強調「公司登記誰的名字 有差嗎?」的答案是「真的有差!差超大!」,創辦人若沒有保障,可能連員工都不如。
總結來說,周品均將 Andy 的遭遇視為一場與她自身經歷高度相似的警示案例,藉此呼籲創業者們務必重視公司的權益規劃,避免重蹈覆轍,並對 Andy 的困境表達了深切的理解與同情。
十年計劃之始作俑者
家寧媽媽會是整個事件爆發的關鍵人物,就從 Andy 成立公司那時佈下陷阱。來整理一下跟她有關的議題。
透過 NotebookLM 工具整理重點,家寧媽媽(曾淑惠,以下簡稱張媽媽)在此事件中扮演了核心且備受爭議的角色。以下是關於她的重點事件整理:
- 協助管理早期財務:2017年11月之前,由於Andy和家寧忙於拍攝和頻道更新,Andy將銀行帳本及個人印鑑交給了張媽媽協助處理與廠商之間的金流核對。
- 成立群海娛樂股份有限公司並擔任負責人:由於業配收入增加,需要處理稅務問題,張媽媽於2018年8月14日協助成立了群海娛樂股份有限公司,並擔任公司的負責人兼會計。Andy當時基於對女友母親的信任,以及認為她有公司管理、會計、稅務相關經驗,希望她能幫助團隊公司化。
- 主導公司股權分配:在公司成立之初,張媽媽給了一份公司股份配合約,最終股權分配為張媽媽佔50%,張家寧佔25%,Andy(王從瑞)佔25%,張爸爸(張國龍)擔任公司監察人。Andy表示當時對公司經營沒有概念,並信任張媽媽會做好管理和財務規劃。
- Andy長期低薪:儘管公司營收預估超過一億元,Andy聲稱從2018年開始,他每月只領取固定的低薪(初期三萬元,後為五萬五千元)及微薄的年終獎金。這與公司巨大的營收形成鮮明對比。
- 拒絕提供公司帳目:自2020年起,Andy多次口頭或委託家寧向張媽媽要求查看公司帳目,但都遭到各種理由的推託。
- 以個人名義註冊「眾量級」商標:2020年4月1日,張媽媽以個人名義向經濟部智慧財產局申請註冊「眾量級」商標,註冊種類涵蓋了廣告宣傳、線上販售、表演相關、電信與電視、網路電台廣播等幾乎所有可能涉及的業務範圍。Andy認為,如果她是基於負責人的心態幫忙註冊商標,應該以群海娛樂股份有限公司或他們(Andy或家寧)的名義申請。
- 比賽獎品汽車登記在其名下:Andy和家寧一同贏得的價值百萬的休旅車,最終登記人不是Andy,他到現在都不知道是誰,但根據公司後來的聲明,車輛是以個人名義辦理購買手續,實際上作為公務車使用,並規劃未來轉移至公司名下。
- 被指控「設計」Andy:多方評論認為,張媽媽從一開始就設計好了一套架構,讓Andy只提供勞務,領取薪資和獎金,而沒有共同經營或分紅的權利。他從股東變成只是掛名股東的員工。
- 將Andy排除於董事會:在Andy與家寧分手後,張媽媽和家寧以股東比例及當前營運狀況為由,將持有25%股權的Andy踢出董事職位。
- 否認Andy的股東身分,主張為「借名登記」:在收到Andy要求查帳的存證信函後,張媽媽聲稱她是借用Andy的名義掛名為公司股東,Andy並未實際出資。
- 指控Andy恐嚇取財:Andy要求結清雙方財務關係,張媽媽的律師回函稱Andy此舉可能涉及恐嚇取財。
- 聲明回應並保留法律追訴權:針對Andy的指控,群海娛樂股份有限公司(代表為張媽媽)發布聲明,依法回應存證信函,並對任何不實指控保留法律追訴權,以及對於損害公司聲譽的不實指控將採取法律行動。
總而言之,張媽媽在此事件中扮演著從協助者到掌控者的關鍵角色,她的行為和決策直接導致了Andy失去他一手創立的頻道和相關權益,並引發了法律和道德上的爭議。
接著來看他人對家寧媽媽的評價:
透過 NotebookLM 工具整理重點,他人對家寧媽媽(張媽媽)的評價普遍呈現負面。以下整理了各方主要的看法:
- Andy老師 從他自身的敘述中,可以強烈感受到他對張媽媽的 失望、質疑和不信任。他認為張媽媽利用了他的年輕和不諳世事,在公司股權分配上佔據了極大的優勢(50%),長期以來只給他極低的薪資,並拒絕讓他查看公司帳目。他更質疑張媽媽以個人名義註冊「眾量級」商標的動機,以及比賽贏得的車輛最終登記在她名下的原因。Andy的整體描述指向張媽媽 精心策劃並掌控一切,使他這個頻道的創立者最終一無所有。
- 歷史哥HistoryBro 對張媽媽的評價非常 負面且直接。他使用了「設計」、「坑死Andy老師」、「神之手 超懂玩」(帶有諷刺意味)、「恐怖」 等強烈的詞語來形容她的行為。他認為張媽媽透過巧妙的公司股權結構,將Andy從股東變成了類似「派遣工」的地位,並形容她的操作是「完全一滴水都不給人家留的」。歷史哥認為張媽媽 極富心機,手段高明但缺乏道義。
- 貝克書 的評價也偏向 負面。他對Andy的遭遇表達了強烈的 同情和不滿,認為張媽媽一家「把人家吃定也不是這樣子誒」。他希望家寧能夠出面解釋清楚,暗示張媽媽的做法令人難以接受。貝克書強調Andy付出了十年的努力,結果卻生活困頓,這與張媽媽一家的可能獲利形成強烈對比,直指這種行為「太扯了」。
- Joeman 從同行的角度出發,雖然沒有直接批評張媽媽,但他認為 Andy老師應該拿到70%到80%的股份才合理,這間接表明了他認為目前張媽媽佔據50%股份的分配 極不公平。他對於自己過去誤解Andy的經濟狀況感到抱歉,這也暗示了他認為Andy可能一直處於被不公平對待的狀態下。
- 廖震老師 作為法律專業人士,起初保持較為中立的態度,強調需要聽取雙方說法。然而,在分析張媽媽方提出的「借名登記」和指控Andy「恐嚇取財」的說法時,他多次使用「胡扯」 來駁斥,認為Andy作為股東和董事,要求查看帳目是合理的。這表明廖震老師 不認同張媽媽方的辯解,並暗示其說法站不住腳。他還提出了背信罪的可能性,如果張媽媽未能誠實信用地處理公司事務而損害了Andy的財產。
- 超級房仲學院|Zack 分享了自己類似的被「合夥人」利用的經歷,並以此來映照Andy的遭遇,暗示 Andy因為缺乏社會經驗而吃了虧,而張媽媽可能利用了這一點。
- 勾起你心中的惡 的評價直接指出「眾量級家寧絕對是吃掉Andy的共犯」,雖然主要針對家寧,但也暗示了張媽媽在此事件中並非無辜,甚至可能是主導者。
- 冏冏的文字與資本主義 認為整個事件是「太過人生公分」(太過分)。他雖也指出Andy缺乏經驗是導致這種結果的原因之一,但也強調Andy作為創辦人應該佔據更高的股份(80%都不為過),這同樣暗示了張媽媽在股權分配上的不合理性。
總結來說,除了張媽媽及其公司發出的聲明外,其他各方對張媽媽的評價都相當負面,普遍認為她利用了Andy的信任和不成熟,不公平地奪取了頻道和公司的控制權與大部分利益。
同行分析
可以從同行業人士來頗析整個事件,這裡就要推 YT 業界標竿的網紅 Joeman,他在網紅觀察室系列常有對市場敏銳的觀察,能讓我驗證自己面對市場的感覺是否一致。
透過 NotebookLM 工具整理重點,以下整理了網紅 Joeman 針對 Andy 事件所說的重點:
- 對 Andy 遭遇的震驚與同情: Joeman 表示自己在外景期間得知 Andy 無法登入頻道的消息時非常錯愕。他對 Andy 的遭遇感到非常同情,認為 Andy 辛苦經營十年的心血被奪走令人感同身受。他用了「淨身出戶」、「太慘了」來形容 Andy 的處境。
- 對過去誤解 Andy 的懺悔: Joeman 坦承過去看到 Andy 和家寧在簡陋的房間拍攝影片,以為那是為了營造「惡整」效果,並認為 Andy 可能在裝窮。但在得知真相後,他向 Andy 道歉,並承認自己錯了,沒想到 Andy 當時是真的住在那個小房間。
- 從節目製作角度分析「眾量級」的成功: Joeman 認為情侶惡整是「眾量級」頻道的主要內容,成功的關鍵在於企劃畫面的創意和溫馨的結尾。他認為單從早期影片很難判斷誰付出較多,但以出鏡角色來看,男女雙方各佔一半。
- 基於分家後兩人頻道的表現,認為 Andy 更具製作能力: Joeman 分析了 Andy 和家寧在分家後四個月的 YouTube 表現。他觀察到 Andy 的頻道風格與過去「眾量級」一致,並持續認真更新影片。Joeman 認為這符合 Andy 過去所說,頻道的企劃、拍攝和剪輯大部分由他負責。反觀家寧,Joeman 認為她的影片更新頻率較低,風格也與「眾量級」不同,甚至覺得不像是一個百萬 YouTuber 的製作水準。他直言家寧分家後做的 YouTube 很像新人。
- 認為 Andy 應佔有 70% 至 80% 的股份: 基於上述分析,Joeman 強調從 YouTube 執行的層面來看,他認為 Andy 應該拿到 70% 到 80% 的股份才合理。他與製作人討論後也得到相同的結論。他認為以 Andy 在企劃和剪輯方面的付出,超過 50% 的股份並不過分。
- 分析網紅收入來源與家寧 IG 的盈利能力: Joeman 指出網紅的收入主要來自廣告分潤和商業合作,其中商業合作佔比通常較高(70%至80%)。他認為家寧的 IG 非常賺錢,尤其是在「秘月期 POPO」影片出來之前。
- 認為 Andy 應分潤家寧因「眾量級」名氣帶來的 IG 收入: Joeman 認為,家寧是因為和 Andy 拍攝情侶惡整影片走紅,因此接到的 IG 圖文業配,Andy 作為合夥人也應該分到費用。他估計像家寧這種頂流網紅,一篇圖文業配的價格大約是 20 萬台幣。他以假設兩人不認識的平行世界為例,認為單靠家寧個人的形象,IG 不可能達到這樣的紅度和報價。
- 強調製作人的重要性與 Andy 的才華: Joeman 認為 YouTube 頻道的拍攝、剪輯和企劃非常重要,製作人的角色至關重要。他認為 Andy 在這些方面都展現了才華。
- 認為「眾量級」頻道缺 Andy 更有差: Joeman 以另一個 200 萬 YouTuber 的角度指出,判斷股份分配應該看「那個頻道缺誰最有差」,他認為在這個頻道中,Andy 是更不可取代的。
- 對 Andy 未來的發展表示樂觀與支持: 雖然 Andy 曾表示自己一無所有,但 Joeman 看到 Andy 的新頻道訂閱數已達到 50 萬,並相信憑藉 Andy 的努力和才華,他會慢慢回來,業配也會回來的,希望他能賺到應得的錢。
- 願意在未來提供 Andy 協助: Joeman 最後表示,如果 Andy 未來需要拍片或任何「醜角」的角色,他都可以幫忙。
總而言之,Joeman 從同行的角度出發,強烈表達了對 Andy 的同情與支持,並基於對兩人分家後表現的觀察,認為 Andy 在「眾量級」頻道的成功中扮演了更關鍵的內容創造者角色,因此應該獲得更合理的股份分配。他也點出了家寧因頻道名氣而獲得的 IG 收入,Andy 也應享有分潤。
未完待續⋯⋯
參考:Youtube、Facebook、Threads、新聞等等。

隨意留個言吧:)~