現在大家用智慧手機,有網路的狀態下,總是會持續接收到遠端推播,可說是非常重要的功能。
.
在現今行動裝置普及的時代,遠端推播通知已成為企業與用戶之間最直接且即時的溝通管道。透過推播,企業能在第一時間將重要資訊、最新優惠或系統提醒送達使用者手機螢幕,不需要依賴電子郵件或使用者主動開啟應用程式,就能達到即時互動的效果。這種即時性不僅提升了資訊傳遞的效率,也大幅增加了用戶的參與度與黏著度。
對企業而言,推播是一種低成本但高效益的行銷工具。透過精準的分眾與內容設計,可以將正確的訊息送到正確的使用者手中,進而提升轉換率與品牌價值。而在服務應用層面,推播能即時提醒使用者系統異動、交易狀態更新或安全通知,強化使用者體驗與信任感。
此外,推播在使用者行為數據的收集與分析上也扮演關鍵角色。企業可藉由用戶對推播的反應,優化行銷策略與產品功能,形成良性循環。綜合來看,手機遠端推播不僅是一項技術工具,更是企業經營、用戶體驗與數據分析之間的重要橋樑,在現代數位生態中具有不可或缺的戰略價值。
那它整個機制是如何進行的呢?iOS/Android 有何差異呢?
iOS 遠端推播通知流程說明
- App 向 APNs 註冊
- 使用者開啟 App,App 會呼叫
UIApplication.shared.registerForRemoteNotifications()向 APNs (Apple Push Notification Service) 請求一個 Device Token。 - 這個 Token 就像是這台裝置在 APNs 的門牌號碼。
- 使用者開啟 App,App 會呼叫
- App 將 Device Token 傳給伺服器
- App 拿到 Token 後,會送到你的 App Server (推播伺服器)。
- 伺服器必須保存這個 Token,之後要推播時才知道要推送到哪個裝置。
- App Server 建立推播請求
- 你的伺服器準備一個 JSON payload(包含訊息標題、內容、badge 數字等)。
- 然後透過 HTTP/2 或 JWT-based authentication,帶著憑證/金鑰呼叫 APNs API。
- APNs 將推播傳送到指定裝置
- APNs 收到推播後,會根據 Device Token 將訊息送到對應的裝置。
- iOS 裝置收到推播並通知使用者
- iOS 系統會決定如何呈現推播(橫幅、通知中心、聲音、震動)。
- 如果 App 在前景,會觸發
UNUserNotificationCenterDelegate,讓 App 自行決定要不要顯示。

.
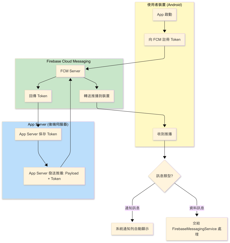
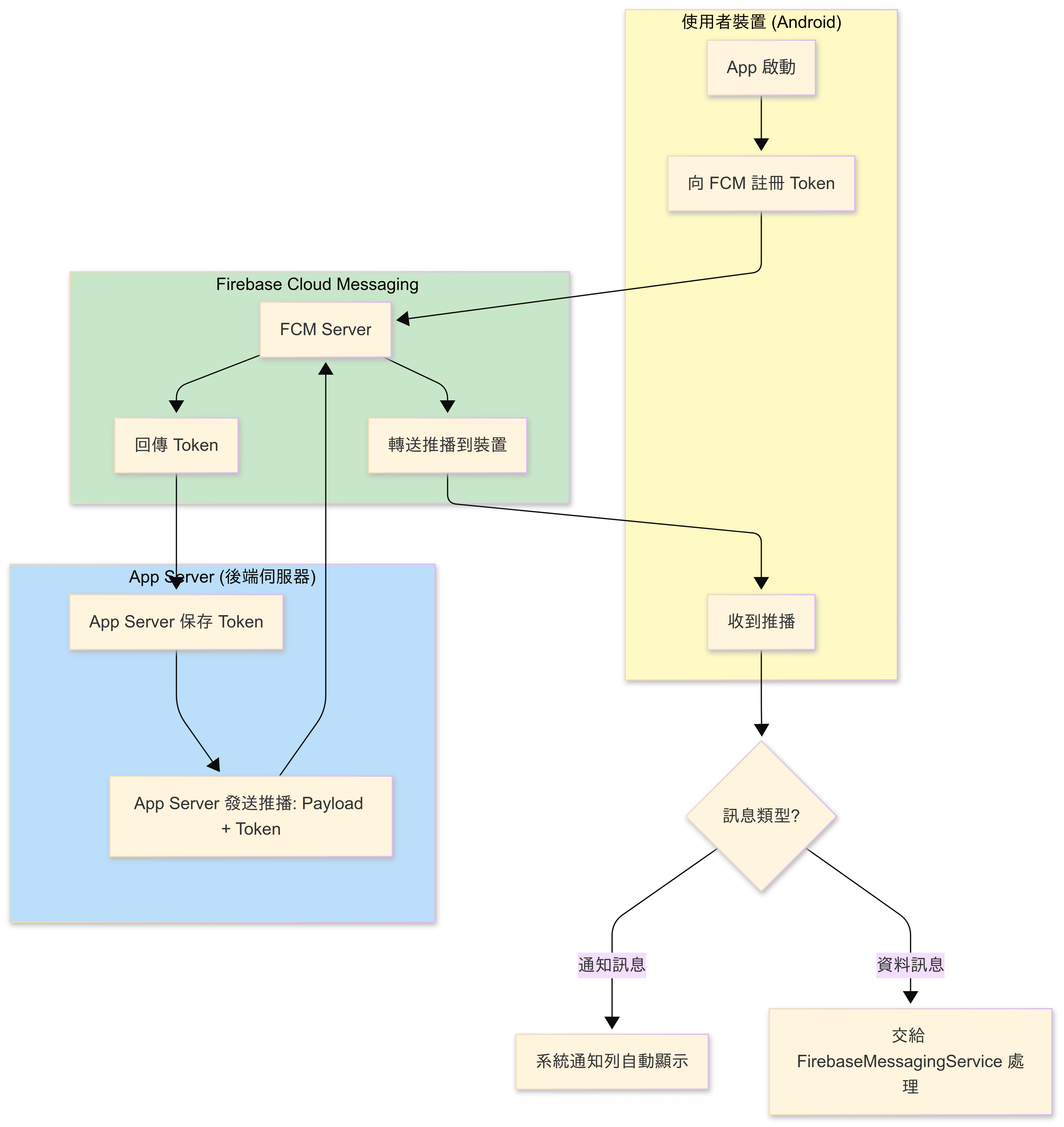
Android 遠端推播通知流程說明
Android 推播通常透過 Firebase Cloud Messaging (FCM) 實現,完整流程如下:
- App 啟動 → 向 FCM 註冊 Token
- App 第一次啟動時,會透過 Firebase SDK 向 FCM Server 請求一組唯一的 Device Token。
- 這個 Token 代表該裝置在 FCM 系統中的身份。
- App Server 保存 Token
- App 將 Token 傳回自己的後端伺服器 (App Server),以便後續推送通知時使用。
- App Server 發送推播請求給 FCM
- 當有通知需求時 (例如新訊息),App Server 將 通知內容 (payload) + 目標 Token 發送給 FCM Server。
- FCM Server → 裝置
- FCM Server 負責將訊息路由到對應的 Android 裝置。
- 若裝置在線,會立即送達;若不在線,會暫存在 FCM,直到裝置上線 (但有保存時效限制)。
- App 收到推播
- 裝置上的 Firebase SDK 接收訊息。
- 若是 通知訊息 (Notification message):會自動顯示在系統通知列。
- 若是 資料訊息 (Data message):會交由 App 的 FirebaseMessagingService 回呼處理,可自訂行為 (例如更新 UI、背景下載)。

.
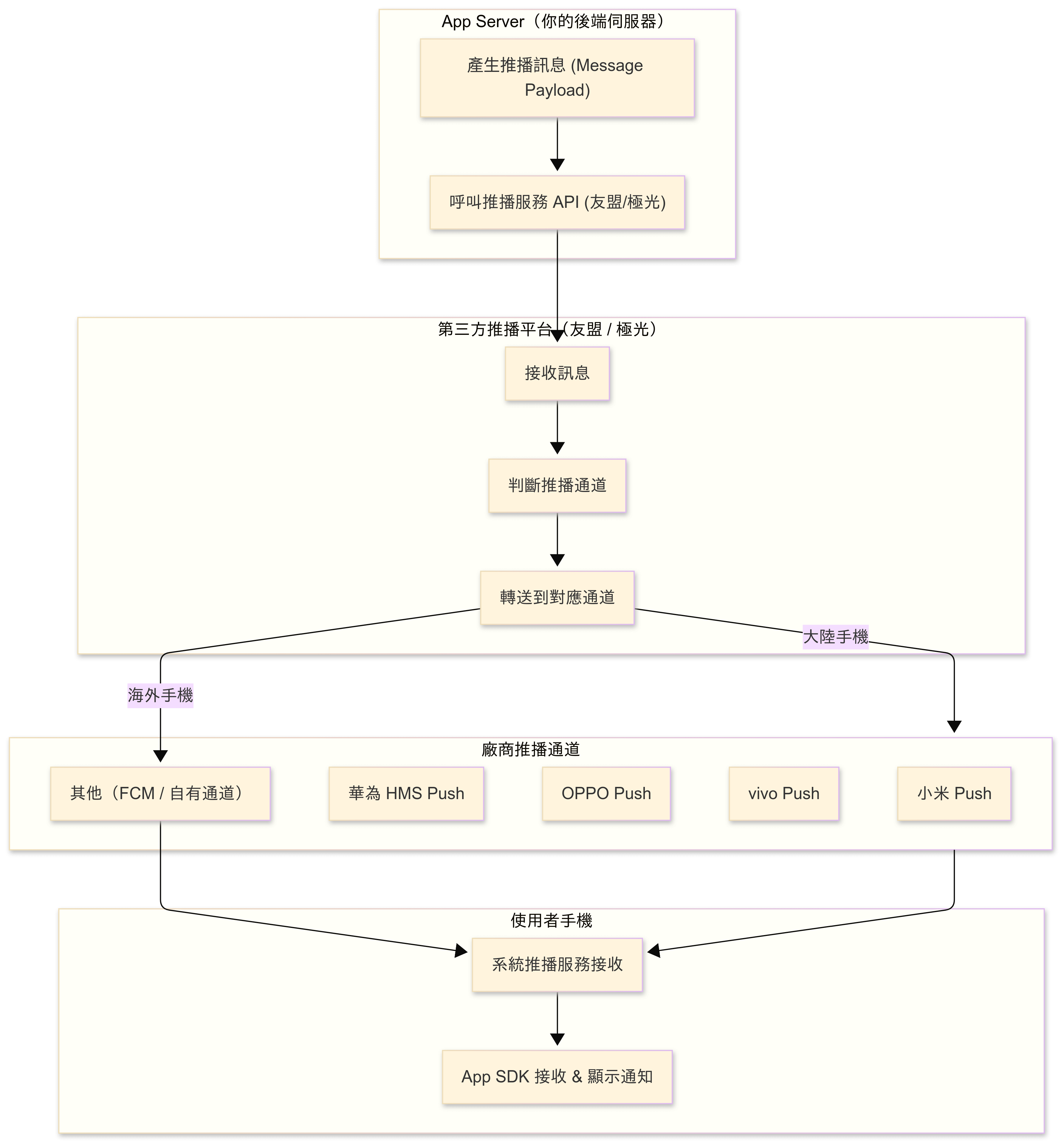
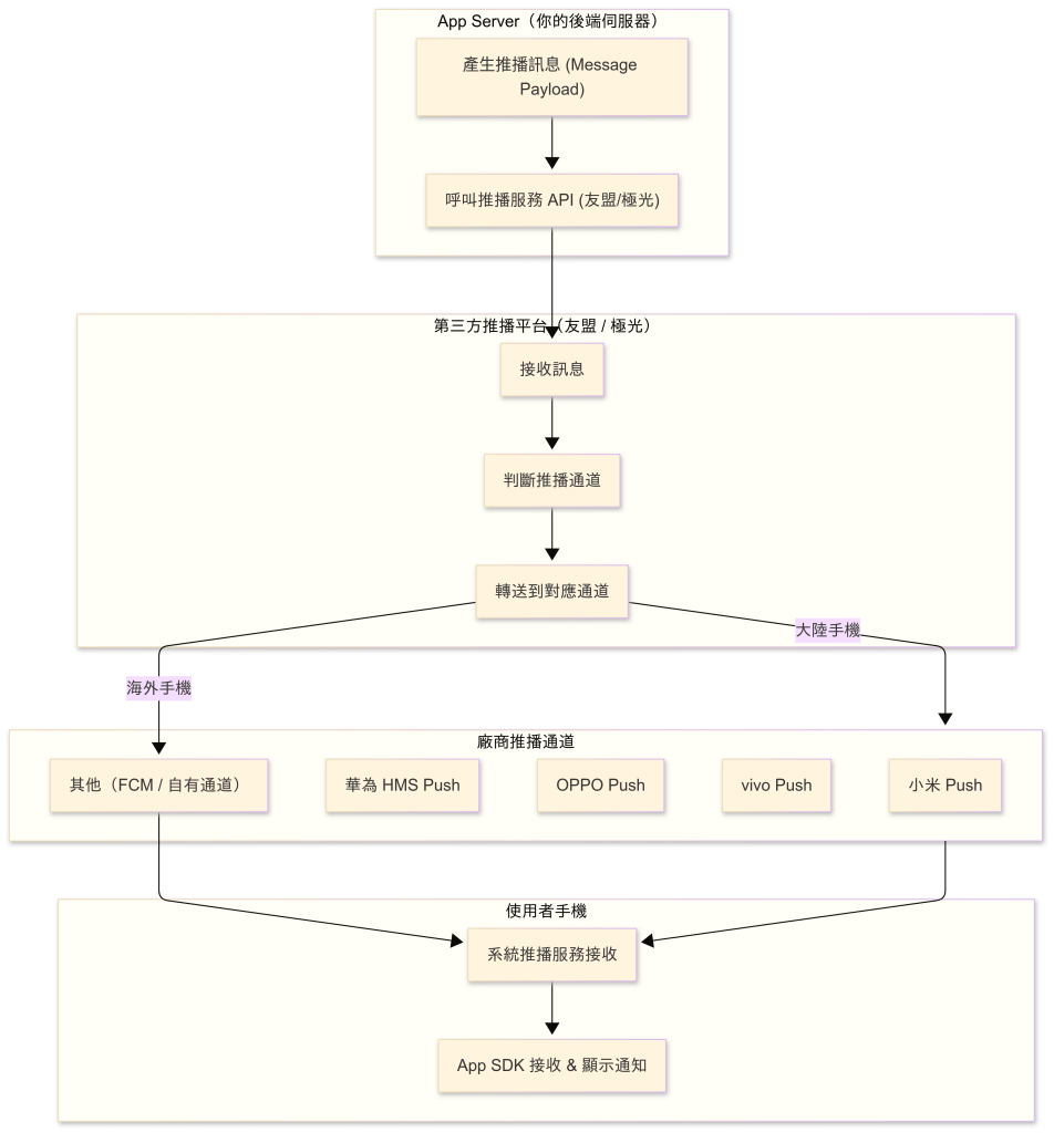
後台遠端推播通知流程說明
📌 架構重點:
- 伺服器只需呼叫友盟 / 極光 API,不用自己管理各廠商的差異。
- 友盟 / 極光 會自動分流:
- 中國大陸:轉發到 各手機廠商通道(小米/華為/OPPO/vivo…)。
- 海外:轉發到 Google FCM。
- 手機端 SDK 負責接收並展示通知,開發者無須自行判斷通道。

.
iOS 和 Android 遠端推播通知差異
雖然 iOS 和 Android 都支援遠端推播通知 (Remote Push Notifications),但在實作與行為上有一些重要差異,特別是當我們在 Flutter 中處理跨平台推播時,需要留意以下幾點:
📱 iOS 推播通知 (APNs)
- 服務提供者:Apple Push Notification Service (APNs)
- 必須註冊:App 必須向 APNs 註冊,才能取得
device token。 - 權限要求:必須由使用者授權(通常會跳出「是否允許通知?」的系統彈窗)。
- 背景限制:
- iOS 對背景執行的限制嚴格,通知 payload 如果要觸發背景處理,必須設定
content-available: 1(silent push)。 - Silent push 常受省電策略影響,無法保證 100% 投遞。
- iOS 對背景執行的限制嚴格,通知 payload 如果要觸發背景處理,必須設定
- 通知顯示:
- 系統完全控制通知樣式(僅能透過 Notification Service Extension 改變部分內容,例如圖片、按鈕)。
- 平台限制:
- iOS 不允許應用程式在未經使用者同意的情況下顯示通知。
🤖 Android 推播通知 (FCM)
- 服務提供者:Firebase Cloud Messaging (FCM),底層透過 Google Play Services。
- 自動註冊:安裝後即可自動取得
registration token。 - 權限要求:
- Android 13 (API 33) 之後,通知也需要使用者授權。
- 在 Android 12 以前則預設允許通知。
- 背景限制:
- Android 支援更多彈性,例如前景服務 (Foreground Service)、背景處理等。
- 即使是 “data message"(純資料推播),也能喚醒 App 處理。
- 通知顯示:
- 開發者可以完全自定義通知 UI(例如使用
NotificationCompat建立自訂樣式)。 - 可顯示大圖、進度條、自訂 layout。
- 開發者可以完全自定義通知 UI(例如使用
🔑 主要差異整理
| 功能/限制 | iOS | Android |
|---|---|---|
| 推播服務 | APNs | FCM |
| 權限請求 | 必須,系統彈窗 | Android 13+ 必須 |
| 註冊方式 | 手動呼叫 APNs | 自動透過 FCM |
| 通知控制 | 系統控制,僅能有限修改 | 完全自訂 |
| 背景限制 | 嚴格,Silent Push 不保證投遞 | 可透過 data message 喚醒處理 |
| 測試難度 | 高,需要真機與正確憑證 | 相對容易 |
.


隨意留個言吧:)~