l 主題:Project1: Estimate Photos
l Observation:之所以想採用Golden Ratio和Rule of Thirds,其一是由於根據我攝影的經驗,在攝影工具不算太奢華之下,以我的小DC拍攝人物、風景等等,我會著重在「構圖」上;其二是由於我們人總是追求事物的真、善、美,在眼睛上我們特別對「顏色」、「架構」特別敏感,根據藝術家們的研究,歸納出某些架構的性質特別吸引我們。
l Tool:
• MS Excel 2010:處理統計數據
• MathWorld MATLAB 7.1:製作圖表
• Bloodshed Dev C++ 4.9.9.2
– OpenCV 2.0:擷取圖像資料
l Feature:
a+b is to a as a is to b
![]()
![]()

l Flow Chart:
l Sample:
• 105 images, 16 groups

我選擇的Sample Images以Group為單位,特別挑出比較有「架構」的相片來實驗,如上圖六張相片。我相信一個feature不太可能(其實是不可能)適用全部,於是挑出能適應我點子的相片來實驗,才能真正表現出想法,實驗出來的數據也才比較有意義和價值!
l Process:
l Result:
l Method:

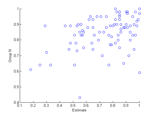
本專案的主題在於試驗Golden Ratio和Rule of Thirds對Groud Truth的相關程度,預測是「正相關」。

可看到紅色的部份,Estimate和各Ground Truth(Normalized)的關係程度。另外可順便看一下,有無Normalized的Single與Group的差異。跟我想的一樣,Estimate的結果對以Group方式評分的分數有比較大的關係。
l Diagram:
• Estimated Images vs Group Images Normalized
• Original Scores vs Normalized Scores
l Conclusion:
• Some group images is highly relative to Golden Ratio & Rule of Thirds
• The implemented code is not as good as I think because each image has its complexity
• If add more features about structures of images, estimation will be more precise
• I’m glad that the knowledge of high school can be used in graduate school
• 有人看到我使用微軟Excel當開發工具就噗哧笑了出來,話說這玩意兒功能很強大呢!
• 幾乎所有人都有用到LIVSVN,唯獨我使用自己的方法實踐我的想法,讓老師覺得是個獨樹一格的好Work!
• 本專案成功地展現出我的想法,也就是以群組的方式來評分,會比單張分開評分更著重「架構」,而成功的前提是,相片組要的主體要一樣,背景、不相干物要十分相似。
• 未來要改善的重點在「全自動化程式」,現在只是semi-auto。
l Reference:
• Golden ratio
u http://en.wikipedia.org/wiki/Golden_ratio
• Rule of thirds
u http://en.wikipedia.org/wiki/Rule_of_thirds
• Pearson product-moment correlation coefficient
u http://en.wikipedia.org/wiki/Pearson_product-moment_correlation_coefficient







Comments on: "多媒體系統設計專案:評估相片 (Project: Estimate Photos)" (4)
請問大大,如何找到照片中主體區域的重心,能計算與四個焦點距離。請問有參考的資料或文獻嗎。謝謝!
讚讚
可參考攝影學相關書籍喔!我本身喜歡攝影,所以做多媒體專案就會找跟影像相關的題目。
至於要如何實作出來,除了用簡單的影像處理方法,如變灰階、找邊界等,還需要「人工」方式來篩選,你可以自行決定。
讚讚
請問有沒有Rule of thirds 和Golden ratio 的程式碼
讚讚
有的,是實驗用的程式碼,只有我會用,三年過去,要看得懂也要花點時間。建議還是你自己寫,知道原理就能識做! 😀
讚讚